「投資服務條款及細則」的修訂通知
(自 2024 年 2 月 19 日起生效)
眾安銀行有限公司(「我們」或「眾安銀行」)將更新現有「投資服務條款及細則」(下稱「新修訂條款」),由 2024 年 2 月 19 日起生效。我們知道這可能聽起來很無聊,但為了更好地保護閣下的利益,請耐心閱讀本通知。
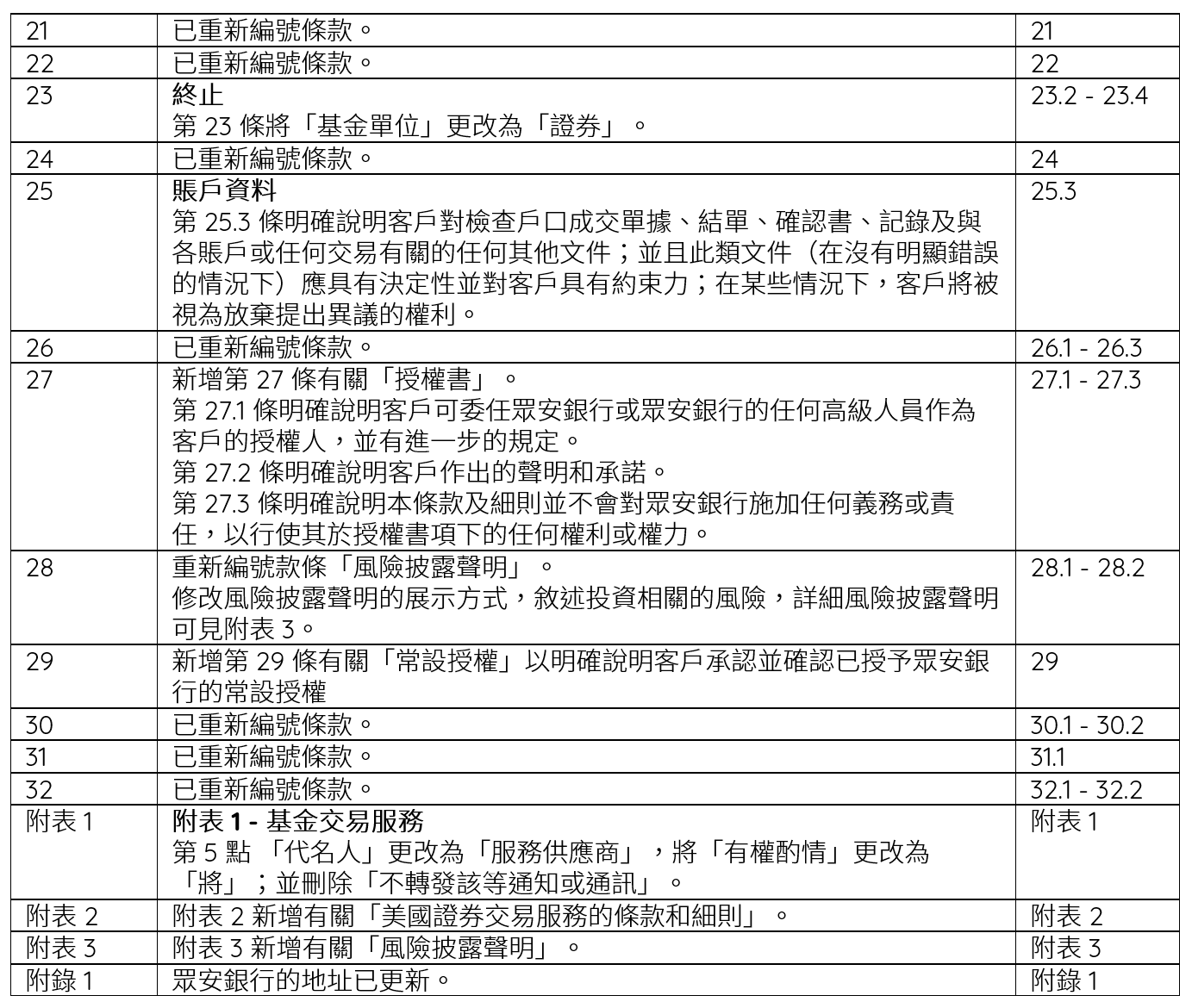
我們在本通知的附表概述了新修訂條款的主要修訂(「修訂」)。這次修訂的目的是:
- 1. 在不久的將來為閣下提供美國證券交易服務;
- 2. 明確說明美國證券交易服務的服務範圍和限制,以及我們在服務提供方面的角色;
- 3. 闡明閣下(就使用投資賬戶和我們投資服務)的責任;及
- 4. 為閣下提供與證券交易服務有關的風險披露聲明。
閣下可以通過連結下載新修訂條款的 PDF 版本:
本通知內的詞語涵義(如適用),與「投資服務條款及細則」內的詞語涵義一致。
閣下亦可從 ZA Bank App(在主頁上點擊閣下的頭像並選擇「關於 ZA」)及我們網站上「條款及細則」部分,找到新修訂條款。
請注意,如閣下在 2024 年 2 月 19 日或之後使用或繼續使用我們的產品或服務,則閣下將受以上新修訂條款的約束。如閣下拒絕接受以上的新修訂條款,閣下有權在 2024 年 2 月 19 日前根據所屬產品或服務的現有條款及細則取消相關產品或服務。
如需協助,歡迎閣下透過 ZA Bank App 聯絡我們。
眾安銀行有限公司
修訂條款項目摘要
備注:自第 4 條開始,編號已更改/更新。





